85455005
速看!大方县2024年义务教育学校招生入学1号公告正式发布(附报名系统操作流程)
20
大方县教育局
大方县教育局
2024-08-12 16:29:23
5156326
政策文件
速看!大方县2024年义务教育学校招生入学1号公告正式发布(附报名系统操作流程)

按照《教育部办公厅关于开展义务教育阳光招生专项行动(2024)的通知》《毕节市教育局关于做好2024年义务教育阳光招生入学工作的通知》要求,根据大方县义务教育阶段中小学校学位供需情况,经县人民政府同意,下发了《大方县教育局关于2024年义务教育招生入学工作的通知》。根据通知精神,现将2024年义务教育学校招生入学工作相关事项公告如下。(一)以县为主、属地管理原则。按照《中华人民共和国义务教育法》和国家、省、市有关文件规定,义务教育阶段入学工作由县教育局具体统筹、乡(镇、街道)教育服务中心和学校具体组织实施。(二)免试就近入学原则。严格遵守义务教育免试就近入学规定,凡达到入学条件的,一律免试入学,不通过考试、面试、面谈、测试、推优选拔入学,不擅自附加其他任何入学条件。(三)“公开、公平、公正”原则。按照上级信息公开及“阳光招生”要求,对招生政策、招生计划、招生范围、招生程序、
招生方式等信息全面公开,自觉接受社会监督。
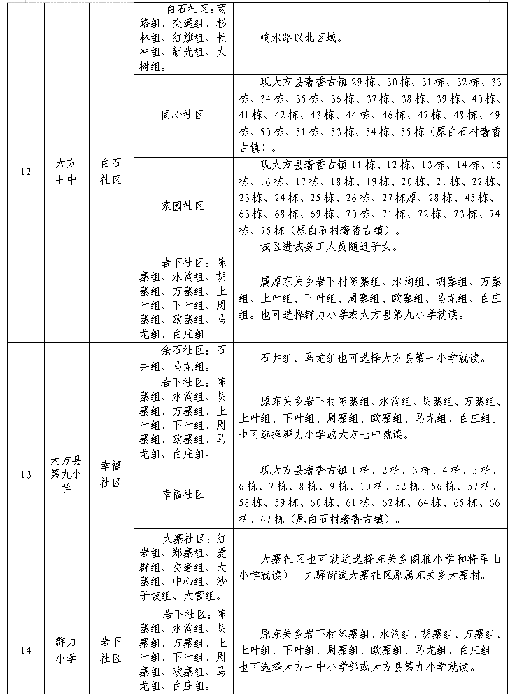
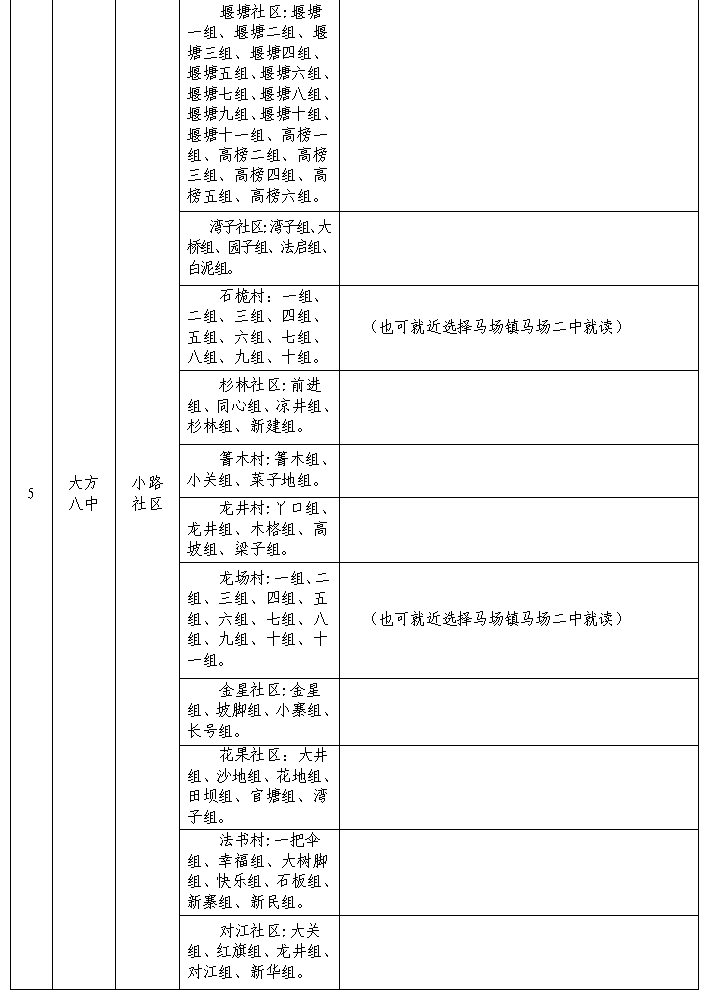
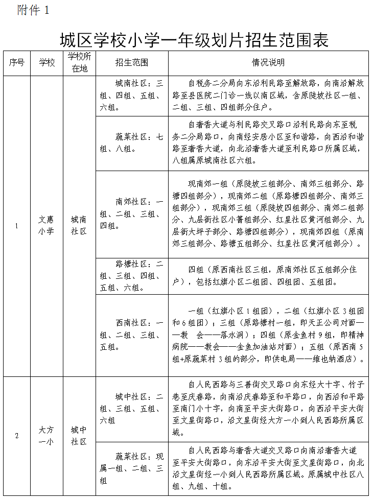
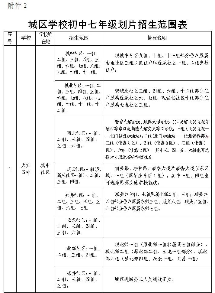
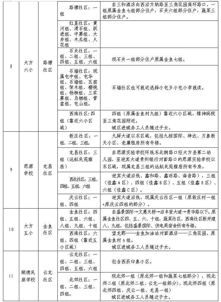
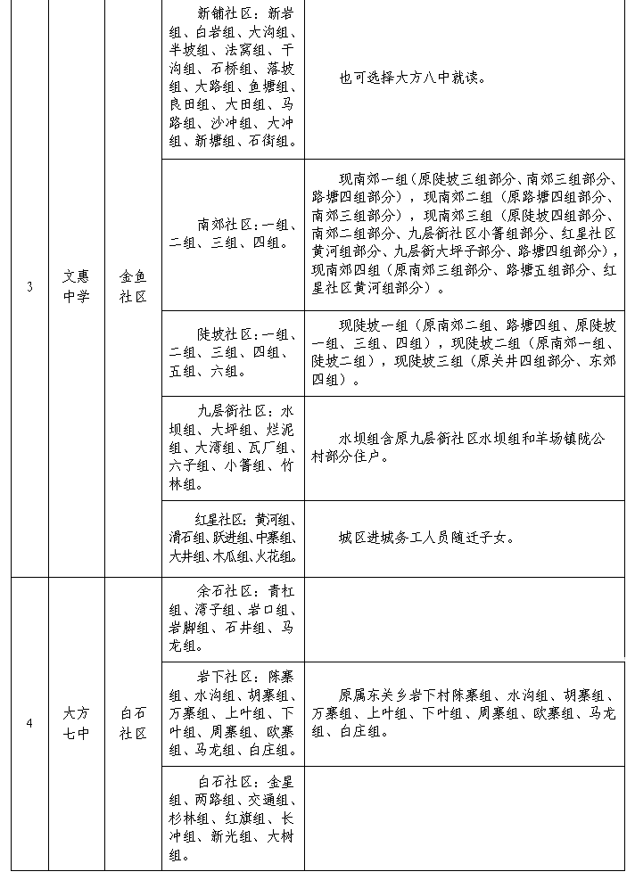
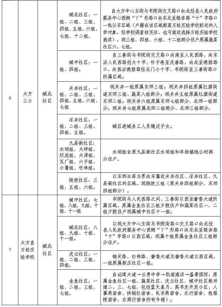
(四)免费入学原则。严格执行国家、省、市有关教育收费政策,不得收取任何形式与入学挂钩的费用(包括各种名目的捐资助学款)。全县小学一年级入学年龄为年满6周岁(2024年8月31日截止, 即2018年8月31日前出生,含8月31日),且还未入小学就读的儿童;初中七年级为小学应届毕业生。具体分三类:(一)大方县城区户籍。截至行文之日具有城区独立户籍的常住户子女(含适龄儿童、少年与父母、祖父母、外祖父母在同一户口簿上的户籍),父母双方或一方在主城区有房产的,以适龄儿童、少年户籍或父母房产作为城区学校划片依据参与划片就近入学。(二)大方县乡(镇)户籍。按户籍所在地乡(镇)学校划片范围入学;父母双方或其中一方在主城区有房产(商铺除外)并实际入住的,片区内有空余学位的,适龄儿童依据父母房产参与划片就近入学,片区内学位不足的,适龄儿童可依据父母房产参与统筹相对就近入学。(三)非大方县户籍。在大方合法用工单位务工或在大方经商、办企业的人员,在大方连续居住达1年及以上(即2023年8月31日以前),其随迁子女达到我县规定入学年龄,需就读一年级或七年级,按照“相对就近、统筹安排”的原则,在城区居住的由教育局根据城区学校学位情况,安排到进城务工、经商人员随迁子女指定就读学校就读,在乡(镇)的按乡(镇)划片情况统筹安排入学;按各级文件要求需安排就读的特殊对象(见附件3),由县教育局统筹安排就近入学。城区挂靠户籍、集体户籍、父母在城区购房或自建房未实际居住的,不能作为安排入学条件。非城区户籍(父母也未在城区购房或自建房)的城区小学应届毕业生就读城区初中的,要求有在城区小学连续就读三年及以上学籍(奢香古镇易地扶贫搬迁子女除外)。东关乡、对江镇小学毕业生升初中按城区划片招生政策执行。(一)乡(镇)划片区域。由各乡(镇)政府负责,结合辖区实际,合理将适龄儿童、少年分配到小学、初中学校就读,其中优先按“整班移交”形式推进小升初学生入学。(二)城区划片区域解读。按照就近入学原则,根据适龄儿童少年数量、学校分布、所在社区及学校规模、交通状况等因素确定各学校招生片区(按城区现行政区域划分,一年级片区划分见附件1,七年级片区划分见附件2)。城区公办九年一贯制学校小学毕业生“整班移交”本校七年级。为有序推进全县义务教育学校招生工作,2024年一年级、七年级新生入学采取按类别分批次登记、学校集中报名注册方式,具体安排如下:各乡(镇)小学、初中学校根据2024—2025学年度全省中小学(幼儿园)校历安排,结合本校本辖区实际,自主确定招生程序及报名时间,落实义务教育招生入学工作。城区学校及大方六中实行网上登记制度,按照“网上登记→后台审核→查询结果→现场认证→注册入学”程序开展招生入学工作。家长在网上登记子女信息,后台根据家长提供的材料和片区学校入学条件进行审核,家长根据审核结果到指定学校为其子女注册入学,具体分三个批次进行网上登记:第一批次(8月22日至23日):1城区户籍(含城区户籍房户一致和房户不一致)的一年级、七年级入学对象; 2九年一贯制学校本校直升七年级的小学应届毕业生(七年级)。第二批次(8月24日至25日):1非城区户籍在城区学校连续就读三年且人籍一致的小学应届毕业生(七年级);2非城区户籍在城区购房或自建房户子女(一年级、七年级)。第三批次(8月26日至27日):1进城务工、经商人员随迁子女(一年级、七年级);2政策规定统筹安排的特殊入学对象(一年级、七年级)。8月29日、30日被录取学生或家长持相关资料到录取学校进行现场认证注册。9月1日正式开学。方式一:打开360浏览器,输入“大方县招生报名系统”网址https://lhjhsignup.qsban.cn/signup_newapi/api/s/dafang进入“大方县招生报名系统”,点击右上角“登录”,进入注册或登录页面,输入手机号,填写图形验证码,发送手机验证码,填写手机所收验证码,点击“下一步”,设置登录密码后“提交”。进入报名界面,在“报名入口”选择学段(小学报名或初中报名),根据自己入学条件选择自己所属类型,填写基础信息,上传必备资料,在“为申请本人子女接受教育,我承诺:以上填写的信息和提交的入学材料合法、真实、有效;本人子女从未注册过所报学段起始年级(一年级或七年级)学籍;同意教育行政部门对我提交的信息及材料与相关部门进行核实;若有信息填写不实、上传材料虚假,影响孩子入学,本人自愿承担一切后果”前的“□”内打“√”,点击“报名提交”即可(具体操作见附件5)。方式二:手机扫描二维码(或输入地址),进入系统后与电脑操作步骤一样(具体操作见附件5)。
各家长于8月19日8:30~20日17:30根据操作手册试登录“大方县招生报名系统”进行试登记操作,发现问题请及时反馈。8月20日20:00系统将清空所有测试登记信息,8月22日开始按类别分批次在规定时间正式登记报名,家长登录报名系统,填报学生个人信息、上传入学所需资料,进行网上登记报名。能自己进行网上操作的学生或家长,可用手机或电脑自行登录系统按要求填报信息、上传资料;学生、家长不能进行网上操作的,可带上入学需提供的资料到离家近的县直义务教育学校、教育服务中心、大方县人民政府政务服务中心(一楼自然人服务区24号教育窗口)设立的“大方县2024年义务教育招生入学网上登记服务窗口”寻求帮助,进行网上登记入学。8月22日正式登记时,学生、家长户口信息和居住地登记必须详实清楚,上传的证件必须清晰,并按提示位置上传。对于2020年城区行政区域调整后,户口簿地址与现实际居住地址不一致的个别住户,可到实际居住地片区学校(服务窗口)填写申请表(见附件6),向学校申请核实现家庭地址相关信息,再按要求上传至系统指定位置。1城区独立户籍地址与实际居住地址相一致的适龄儿童、少年,需提供材料:户籍地址与实际居住地址一致的公安户口簿。2城区独立户籍地址与实际居住地址不一致的适龄儿童、少年,需提供以下材料:一是有效公安户口簿。二是父母在城区购房或自建房并实际居住的相关证明(房产证、不动产权证、建房证、合法建房手续、购房备案合同或经公证的购房协议等);对有城区久居独立户籍因征地拆迁、棚改等原因住房被拆除,租房在非户籍地址的其他片区实际居住的,需提供城区街道办事处出具的征地拆迁证明和租房证明。三是居住地缴费人为监护人姓名的机打正式水、电、燃气、网络等发票之一,无法提供监护人相关缴费依据的,到实际居住地所在片区学校服务窗口申请实地调查核实。1非城区户籍在城区小学就读、有连续三年及以上学籍,需在城区初中学校就读七年级的2024年小学应届毕业生,需提供以下材料:就读城区小学的学籍证明(小学毕业学校统一提供给城区初中学校,家长只需向就读学校如实报告)。2九年一贯制学校本校直升七年级的小学应届毕业生,需提供以下材料:户口簿(报告自己小学六年级就读的学校和班级)。3非城区户籍在城区购买住房或自建房的实际入住户子女,需在城区小学就读一年级、七年级的,需提供以下材料:一是有效公安户口簿。二是父母在城区购房或自建房并实际居住的相关证明(房产证、不动产权证、建房证、合法建房手续、购房备案合同或经公证的购房协议等)。三是居住地缴费人为监护人姓名的机打正式水、电、燃气、网络等发票之一,无法提供监护人相关缴费依据的,到实际居住地所在片区学校服务窗口申请实地调查核实。4在大方城区合法用工单位务工或在大方城区经商、办企业等,在大方城区连续居住达1年及以上(即2023年8月31日以前),且达到我县规定入学年龄,需就读小学一年级或初中七年级的进城务工人员随迁子女,需提供以下材料:一是有效公安户口簿。二是以下材料之一:A.适龄儿童父母其中一方在现居住地经商一年以上的有效营业执照(含纳税或免于纳税的相关证明);B.父母或父母其中一方依法在人社部门缴纳城镇企业职工基本养老保险满12个月及以上,且申请入学当月处于持续缴纳状态的,提供社会保险费缴纳依据;C.符合《居住证暂行条例》,我县公安部门签发的适龄儿童、少年父母其中一方在现居住地连续居住一年及以上的居住证或居住证明。除上述资料外,子女与父母不在同一户口簿上的,还需提供子女与父亲或母亲的关系证明(父母的结婚证、孩子的出生证或其他能说明关系的材料);小学一年级入学报名时,还需向学校提供儿童预防接种证或查验证明等材料进行登记;易地扶贫搬迁户子女就读辖区教育保障学校,不受居住及学籍等年限限制,但需提供易地扶贫搬迁入住证明材料(贫困证明和搬迁证明)。其他按各级文件要求需安排就读的特殊对象(见附件3),于8月20日前持户口簿及相关证明到县教育局登记,由县教育局统筹安排就近入学。义务教育招生实行“公民同招”,民办义务教育学校要严格落实省、市、县招生政策,执行县下发招生计划,不得擅自突破招生计划数扩大班额。招生报名时间与公办学校同步,愿意选择民办学校就读的适龄儿童、少年,可在规定的报名时间段到相应民办学校报名。严禁招收无本校学籍的学生借读,严禁空挂学籍,严禁接收学籍年级与就读年级不相符等变相“留级”的学生就读,严禁以各类考试、竞赛、培训成绩或证书证明等作为招生依据。不得以面试、评测等名义“掐尖”选拔学生,不得发布虚假招生信息违规宣传、违规招生,不得提前组织招生,不得通过任何形式的提前摸底、预约等方式争抢生源,要向社会公示收费项目和标准。义务教育阶段各民办学校招生方案于2024年8月16日前报县教育局审核备案。(一)加强组织领导。成立县义务教育招生入学工作领导小组,负责全县义务教育学校招生工作的组织领导和统筹协调。领导小组下设办公室在县教育局基教股,由余季同志任办公室主任,负责全县义务教育学校招生具体工作。(二)严肃招生纪律。各相关单位要认真贯彻教育部招生工作“十项严禁”纪律要求及各级教育行政部门关于规范办学行为的相关规定,坚决制止巧设名目乱招生、乱收费现象,学校不得收取与入学挂钩的各种捐资助学费用,不得举行与入学挂钩的任何形式的考试和测试。招生学校要严把资格审查关,严禁超范围招生,不得提前招生或变相“掐尖”选生源。登记入学的儿童、少年已在《全国中小学生学籍信息管理系统》中注册相应年级学籍的,一律退回注册学校原年级就读。(三)强化控辍保学。各乡(镇、街道)组织和督促辖区适龄儿童入学,《入学通知书》要全覆盖发放,确保适龄儿童按时入学“一个不少”。各小学务必电话通知到每一位小学升初中学生家长,按报名时间到相应的初中学校报名,跟踪到位,确保小学升初中学生100%入学,防止学生辍学。适龄儿童因身体状况需要延缓入学的,必须完善相关手续,缓学期为一学年,缓学期满仍不能就学的,应当重新提出缓学申请。(四)严格责任追究。在招生工作中对材料审核不严、弄虚作假、阳奉阴违、以权谋私、违反招生政策和招生纪律的学校和相关责任人,一经查实,给予通报批评、诫勉谈话,情节严重造成不良影响或严重后果的,按程序报纪检监察部门处理。对学生家长提供虚假信息、证件、证明和其他材料弄虚作假的,一经查实,将取消相应的入学资格,通报其所在单位或社区,并依法报公安等有关部门严肃处理。(五)加强政策宣传。各学校要通过家校平台、宣传栏、微信、QQ群等多种方式,向社会公布招生政策、片区范围、报名时间、报名程序以及需要出具的证明材料等,设立招生服务窗口、咨询电话,公布招生入学工作实名投诉电话,营造良好的社会环境和舆论氛围。大方县教育局
2024年8月11日














附件3
统筹入学对象
1.解放军、武警部队现役军人、烈士、英雄模范和因公牺牲、一级至四级因公伤残军人及消防救援人员子女,可以在其父母或者其他法定监护人户籍所在地,就近就便优先安排到小学和初中就读。2.因地质灾害购房、自建房或入住安置点人员随迁子女,入住乡镇的,由入住乡镇统一安排就近入学;入住大方城区的,按城区义务教育阶段划片招生入学政策分类安排入学。属地质灾害搬迁对象临时居住在乡镇的,由乡镇统筹安排就近入学;临时居住在城区的,由县教育行政部门根据城区学位状况,统筹安排到相对就近的学校就读。3.招商引资企业高管子女入学,按照上级有关文件或会议精神,由学生本人或其监护人提出申请,到县投促局出据企业高管子女证明,按照优先照顾原则予以解决。4.持有毕节市“优才卡”高层次人才子女入学按照《毕节市教育局办公室关于切实做好“优才卡”高层次人才子女入学服务保障工作的通知》(毕教办发〔2021〕21号)规定,持毕节市“优才卡”报县教科局审核,按照优先照顾的原则予以解决。5.残疾儿童少年入学,按照县残疾人教育专家委员会提出的教育安置意见,落实“一人一案”,纳入中小学生学籍管理。能够在普通中小学就读的适龄儿童、少年选择相应学校随班就读;不能接受普通教育的,家长可联系特殊教育学校入学;不能到学校就读、年龄在6-16周岁我县户籍重度残疾儿童、少年,由学校就近通过提供送教上门等方式,确保其接受义务教育。适龄残疾儿童具备到普通中小学随班就读条件的,凭残疾证明优先办理入学手续。6.见义勇为和道德模范人员子女入学按照有关规定予以统筹入学。7. 孤儿、事实无人抚养、困境及由儿童福利机构集中养育的适龄儿童入学由县级民政部门开具证明,教育行政部门统筹安排入学。8.因调入或聘用到城区工作暂无城区户籍或房产的职工子女,持户口簿、人事或组织部门的调动聘用文件,由所在单位出具注明职工居住地址的就读联系函,按规定时间到实际居住地对应片区学校登记入学。9.城区拆迁户子女入学无住房的,持房屋征收合同和补偿协议并提供原街道办事处核实的有效证明,予以统筹解决。
附件5
招生报名系统家长操作流程




输入手机号,界面上的验证码后点击“发送验证码”,将手机上收到的验证码填入手机验证码框内,再点击“下一步”。
点击“下一步”,输入相关信息和密码提交后,返回登录界面,输入注册手机号和密码,点击“登录”。
进入选择报名学段界面,选择所需报名学段(小学报名或初中报名)。
根据文件判断自所属类型,选择相应类型模块点击进入。

如实填写(或选择)学生及家长信息,相关信息要与户口簿信息一致,家长住址要详细。

在“为申请本人子女接受教育,我承诺:以上填写的信息和提交的入学材料合法、真实、有效;本人子女从未注册过所报学段起始年级(一年级或七年级)学籍;同意教育行政部门对我提交的信息及材料与相关部门进行核实;若有信息填写不实、上传材料虚假,影响孩子入学,本人自愿承担一切后果”前的“□”内打“√”,点击“报名提交”即可。