一次性发放!补贴细则来了

来源:   发布时间:   浏览量:次  字体:

各市(自治州)人力资源和社会保障局、教育局、民政局、财政局、农业农村局、残联,各普通高等学校、中等职业学校、技工院校:

  
为贯彻落实党中央、国务院及省委、省政府做好高校毕业生就业工作决策部署,促进困难毕业生就业,现就做好我省2025届毕业生一次性求职补贴申领发放工作有关事宜通知如下:
  
一、发放对象
  
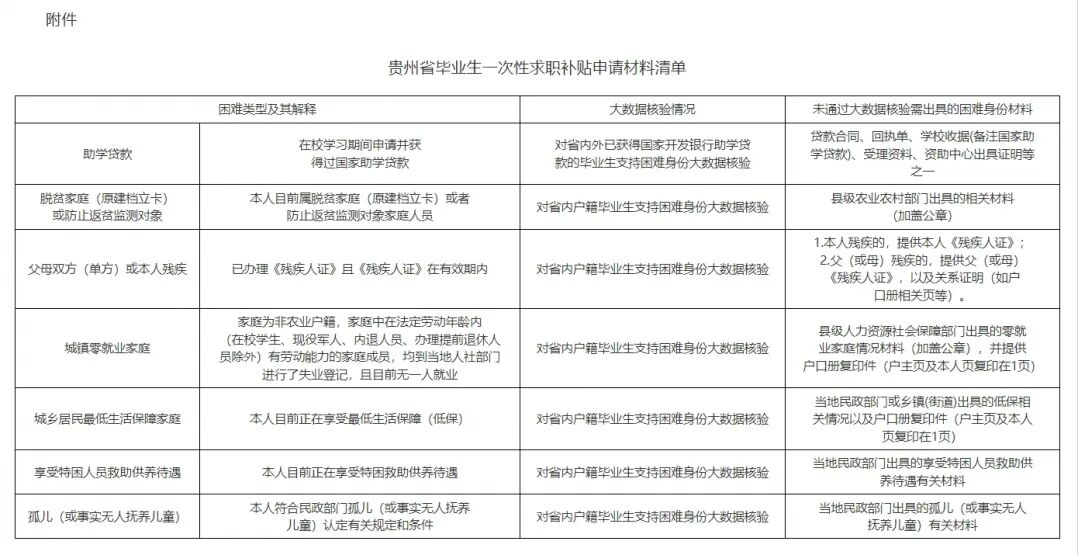
省内普通高等院校、中等职业学校、技工院校在毕业学年积极求职的以下7类毕业生
  
1.在校期间申请并获得了国家助学贷款的毕业生;
  
2.脱贫家庭(原建档立卡家庭)或防止返贫监测对象家庭毕业生;
  
3.父母双方(单方)或本人持有效《残疾人证》的毕业生;
  
4.城镇零就业家庭毕业生;
  
5.享受最低生活保障家庭毕业生;
  
6.享受特困人员救助供养待遇的毕业生;
  
7.孤儿(或事实无人抚养儿童)毕业生。
  
注:同时符合多个困难类别的毕业生,只能选择其中一种类别申报,不得重复享受。发放对象不区分省内、省外户籍。
  
二、发放原则、标准和列支渠道
  
(一)发放原则。坚持诚实守信、自愿申请、公开公正、属地管理、专款专用的原则。
  
(二)发放标准。按1500元/人的标准一次性发放,主要用于补助困难毕业生求职过程中的相关费用。
  
(三)列支渠道。开展毕业生一次性求职补贴工作的院校,按照属地管理原则向所在地市(州)、县(区)人力资源社会保障部门申报补贴。所需资金通过下达各地的就业补助资金中统筹保障。
  
三、申领发放程序
  
(一)毕业生个人申请(10月21日至11月12日)
  
符合条件的毕业生通过“贵州人社”微信小程序、“贵州人社”APP或登录“贵州人社网上办事服务大厅”官方网站(https://gzrswt.gzsrs.cn),根据操作提示完成注册并登录个人账号,进入“个人服务—求职补贴—毕业生一次性求职补贴申请”模块,按照系统提示,完整准确填写个人申请信息后,点击“提交”完成网上申报。对通过系统大数据校验比对申请资格有效的,毕业生无需提供佐证材料;未能通过校验比对的,须上传相关佐证材料(详见附件)。对于上传材料不清、不全,无法有效核实的,毕业生应在审核期间按照系统反馈的审核意见及时重新上传佐证材料,逾期不予受理。逾期未申请或未在规定期限内按要求上传相关佐证材料的,视同自愿放弃申请。提交申请后,可在用户中心“我的办件”查看办事进度。
  
(二)学校初审(10月23日至11月15日)
  
各学校明确专人登录“贵州人社网上办事服务大厅”进入“单位服务—求职补贴—毕业生一次性求职补贴院校初审”页面,对毕业生提交的申请材料进行审核。审核主要内容:一是申请毕业生是否属于本校毕业学年内普通高等学校、中等职业学校、技工院校毕业生;二是系统校验比对不通过的毕业生,申请类别与佐证材料是否相符。审核不通过的,须注明原因并通过系统反馈至毕业生本人。
  
(三)人社部门复核(10月23日至11月18日)
  
按照属地管理原则,学校所在地人社部门登录“贵州省劳动力培训就业信息系统”进入“个人服务—毕业生一次性求职补贴”模块,对通过学校初审的毕业生信息和佐证材料进行复核,并将结果反馈各相关学校。
  
(四)学校公示(11月27日前)
  
复核结束后,学校应在系统内导出通过复审人员名单,并在校园内及院校门户网站进行公示,公示时间不少于5个工作日。对涉及毕业生个人隐私敏感信息,原则上不予公开。经公示无异议后,由学校将公示情况报送当地人社部门。
  
(五)拨付资金(12月20日前)
  
12月10日前,各地财政部门根据同级人社部门提供的用款计划,按规定及时将资金拨付至同级人社部门。各地人社部门在核验公示结果无误后,按规定将补贴资金发放到毕业生本人提供的社会保障卡金融账户或者个人银行账户。困难毕业生一次性求职补贴发放工作原则上应于12月20日前完成。
  
四、相关要求
  
(一)加强宣传引导。各学校要及时告知毕业生申请事宜,确保符合条件毕业生通知到位,明确求助渠道、联系人和联系方式,指导毕业生进行申请操作,帮助符合条件的毕业生及时享受到补贴。各地人力资源社会保障部门要做好本地区一次性求职补贴申领发放的统筹协调、政策答疑等工作,对申领发放情况建立实名台账,作为落实困难毕业生“一人一档一策”就业帮扶的举措记入有关档案台账。
  
(二)严肃工作纪律。各有关单位要严格按照时间节点要求,加强协调配合,落实好相关职责要求。各地人力资源社会保障部门要严格按照规定,对大数据协查系统校验不通过的,认真做好上传证明材料的审核把关。相关地区人力资源社会保障、教育、民政、农业农村、残联等部门出具虚假证明,骗取、套取补贴资金的,对有关责任人依法依纪严肃处理。毕业生虚报冒领一次性求职补贴的,由所属学校负责追回补贴资金并将不良记录记入本人档案。因信息有误导致补贴不能发放到账的,后果由申请毕业生自负。
  
五、咨询电话
  
系统使用技术问题请拨打客服热线:4006702777,按3;政策问题请咨询学校或审核对应市(自治州)、县(市、区、特区)人社局,联系电话请在申报系统内查询。
  
附件:贵州省毕业生一次性求职补贴申请材料清单


(联系单位:省人力资源社会保障厅就业促进处)
  
贵州省人力资源和社会保障厅
贵州省教育厅
贵州省民政厅
贵州省财政厅
贵州省农业农村厅
贵州省残疾人联合会
2024年10月8日